山西省人民政府關于印發山西省營商環境創新提升行動方案的通知
晉政發〔2022〕16號
各市、縣人民政府,省人民政府各委、辦、廳、局:
現將《山西省營商環境創新提升行動方案》印發給你們,請認真貫徹執行。
山西省人民政府
2022年7月19日
(此件公開發布)
山西省營商環境創新提升行動方案
為深入貫徹落實《優化營商環境條例》《山西省優化營商環境條例》,全面創優營商環境,激發高質量發展新活力,根據《國務院關于開展營商環境創新試點工作的意見》(國發〔2021〕24號)有關要求,結合實際,制定本方案。
一、指導思想
以習近平新時代中國特色社會主義思想為指導,深入貫徹習近平總書記考察調研山西重要指示精神,全面落實省第十二次黨代會精神,深刻把握“三無”“三可”要求,對標國際國內一流水平,聚焦市場主體關切,堅持鍛長、補短、強優、爭先,在更大范圍、更寬領域、更深層次、更高水平深化改革創新,推進全鏈條優化審批、全過程公正監管、全周期提升服務,推動有效市場和有為政府更好結合,更多激發市場活力和社會創造力,服務構建全省“一群兩區三圈”城鄉區域發展新布局,為全方位推動高質量發展提供有力支撐。
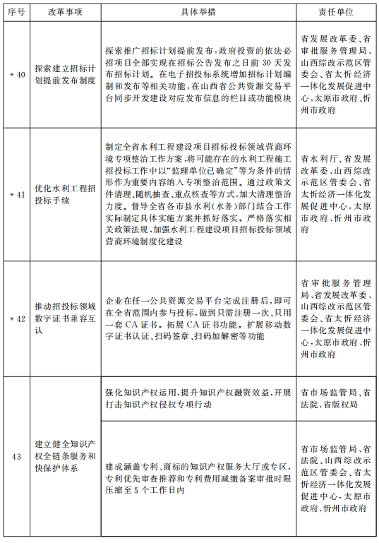
二、工作目標
服務“一群”發展。推動太原市緊緊抓住國家區域中心城市建設重大機遇,對標國內外一流先進和最佳實踐,全面推進營商環境綜合改革和全方位創新提升,努力形成一批首創性、突破性的制度創新成果。晉中市探索“承諾制+標準地+全代辦”改革向有條件的縣(市、區)延伸。陽泉市在確保安全的前提下試行高精度地圖面向智能網聯汽車使用。呂梁市開展惠企政策兌現服務改革創新。
服務“兩區”發展。推動太忻一體化經濟區加快構建跨區域“一網通辦”協同發展模式,探索跨區域項目統一受理、并聯審批、實時流轉、跟蹤督辦工作機制,打造“承諾制+標準地+全代辦”改革樣板,加快建設與國際通行規則接軌的市場體系,深化商品和服務、人才、資金、數據等要素流動型開放,推進規則、規制、管理、標準等制度型開放,努力建設山西中部城市群發展北引擎,著力打造國內大循環的重要節點、國內國際雙循環的戰略鏈接。推動山西轉型綜改示范區探索具有更強競爭力的開放政策和制度,在商事仲裁、商事救濟、跨境投資貿易便利化、國際專業性人才就業執業等方面先行先試,探索貿易便利化和審評審批制度聯動改革,開展海關特殊監管區域外重點企業特殊監管創新試點,高質量建設山西中部城市群發展南引擎。
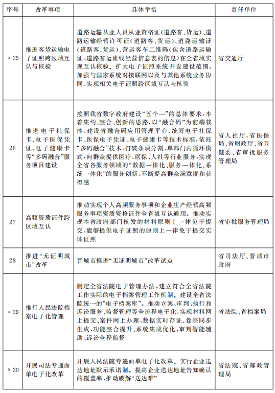
服務“三圈”發展。支持有條件的市、縣(市、區)因地制宜探索差異化、特色化改革。支持大同市深化獲得用水用氣便利化改革。朔州市探索“多測合一”、聯合驗收改革。臨汾市開展政府性融資擔保機構市縣一體化改革,打造領辦、代辦、專辦、一網通辦“四辦服務”品牌。運城市深化零距離、零收費、零延遲、零投訴“四零服務”改革。長治市探索“7×24小時”數字賦能智慧服務。晉城市推進“無證明城市”改革試點,探索“承諾制+標準地+全代辦”改革向有條件的縣(市、區)延伸,深化“一枚印章管審批”升級版改革。
力爭到“十四五”末,太原等重點城市營商環境水平躋身全國一流,各重點領域形成一批可復制、易推廣、能見效的制度創新成果,政府治理效能全面提升,在全國范圍內集聚和配置各類資源要素能力明顯增強,市場主體活躍度和發展質量顯著提高,全省市場主體達到600萬戶左右。
三、重點任務
(一)著力打造公平公正的法治環境
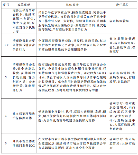
1.破除妨礙公平競爭的不合理限制。全面清理資質資格獲取、招投標、政府采購、權益保護等方面不合理限制條件。完善公平競爭審查機制,推進實施第三方評估,加大反壟斷、反不正當競爭執法力度。清理規范涉企收費,健全遏制亂收費、亂攤派的長效機制,著力糾正各類中介壟斷經營、強制服務等行為。
2.建立營商環境法治保障共同體。暢通政策制度設計、執行、反饋溝通渠道,發現、研究、解決優化營商環境制度性瓶頸和體制機制問題,為法治化營商環境建設提供智力支持。配合做好《山西省優化營商環境條例》貫徹實施情況執法檢查。全面清理與優化營商環境要求不一致的政府規章、行政規范性文件。積極推進告知承諾核查監管等重點領域配套立法。2022年底前,制定出臺推動辦事情“靠制度不靠關系”盡快落地的配套辦法。
3.開展市場主體法律顧問服務試點。在太原市探索開展市場主體法律顧問服務網格化全覆蓋試點,鼓勵引導市場主體以單獨或聯合等方式聘請法律顧問,逐步實現全省全覆蓋。
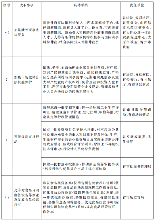
4.加強涉外商事法律服務。將涉外商事法律糾紛納入山西多元解紛平臺。設立省、市兩級商事調解組織,鼓勵引入和選聘高端人才。支持有條件的仲裁機構積極參與國際商事糾紛仲裁。
5.加強市場主體合法權益保護。依法、平等、全面保護企業家自主經營權、財產權、知識產權和其他合法權益。強化執法監督,嚴格區分經濟糾紛與刑事犯罪,定期組織甄別涉及重大財產處置的產權糾紛、民營企業和投資人犯罪案件,嚴厲打擊侵犯民營企業投資者、管理者和從業人員合法權益的違法犯罪行為。
(二)著力打造高效便捷的政務環境
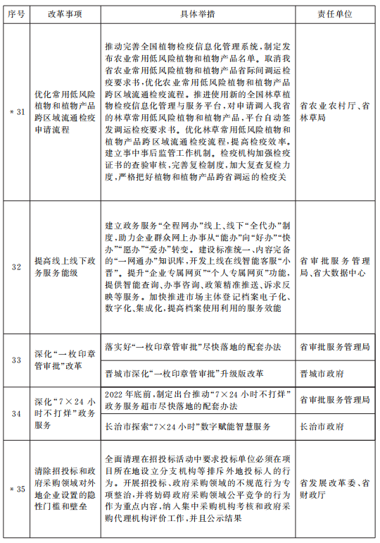
6.開展極簡審批行動。清理取消一批變相審批,進一步壓減工業生產許可證,清理規范目錄管理、登記注冊、年檢年報、指定認定等行政管理措施。試點一批投資項目免予技術評審,對不涉及公共利益和公眾安全的重大項目和不涉及環保、生產、生命財產安全的企業投資項目及實施承諾制辦理的政府服務、區域綜合評估項目,原則上不再組織技術評審,實行設計人員終身負責制。探索一批智慧審批服務,推動涉企簡易審批事項“秒報秒批”,優化提升市場主體辦事體驗。
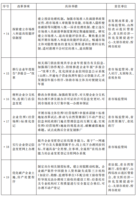
7.便利市場主體準入和退出。深化企業開辦“一件事”改革,推行登記注冊“一網通、一窗辦、半日結、零成本”,將登記注冊、公章刻制、發票申領及銀行、社保、醫保、公積金開戶納入全流程管理。深化“一照多址”“一證多址”改革,推行“一業一證”改革,探索“多業一證”審批模式,推進企業年報“多報合一”改革。試行市場主體登記確認制,完善市場主體退出府院聯動機制,進一步簡化市場主體程序。開展市場準入、退出綜合效能評估,暢通市場主體對隱性壁壘的意見反饋渠道和處理回應機制。
8.推進高頻資質證件跨區域互認。在貨物報關、銀行貸款、項目申報、招投標、政府采購等業務領域推廣在線身份認證、電子證照、行政審批專用電子簽章應用。鼓勵認證機構在認證證書等領域推廣使用電子簽章。2022年底前,基本實現個人高頻服務事項和企業生產經營高頻服務事項資質資格證件全省域互認通用;2023年底前,基本實現本省政府部門核發的材料原則上一律免于提交,能夠提供電子證照的原則上一律免于提交實體證照。
9.提高線上線下政務服務能級。建立政務服務“全程網辦”線上、線下“全代辦”制度,助力企業群眾網上辦事從“能辦”向“好辦”“快辦”“愿辦”“愛辦”轉變,讓線上“進一網、能通辦、一次不用跑”、線下“進一窗、全代辦、最多跑一次”成為常態。落實好“一枚印章管審批”配套辦法。2022年底前,制定出臺推動“7×24小時不打烊”政務服務超市盡快落地的配套辦法。
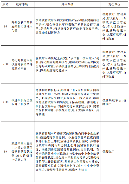
10.優化招標投標和政府采購服務。清除招投標和政府采購領域對外地企業設置的隱性門檻和壁壘,全面清理在招投標活動中要求投標單位必須在項目所在地設立分支機構等排斥外地投標人的行為。推進全流程電子化交易,推動全省域評標評審專家共享。推動電子招投標交易平臺與國庫支付系統信息共享,實現工程款支付網上查詢。鼓勵采購人提高中小微企業預留份額和預付款比例,加大價格評審優惠力度。
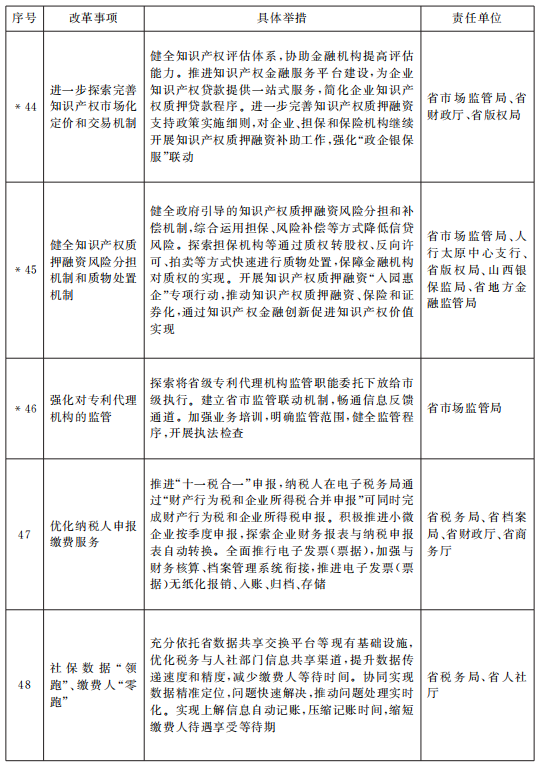
11.優化知識產權保護和服務。開展打擊知識產權侵權專項行動,建立健全知識產權全鏈條服務和快保護體系。完善知識產權市場化定價和交易機制,開展知識產權質押融資“入園惠企”專項行動,強化“政企銀保服”聯動,推進知識產權質押融資、保險和證券化。2022年底前,建成涵蓋專利、商標的知識產權服務大廳或專區,專利費用減繳備案時限壓縮至5個工作日內。
12.優化納稅人申報繳費服務。推進“十一稅合一”申報、小微企業按季度申報。全面推行電子發票(票據),推進無紙化報銷、入賬、歸檔、存儲。進一步優化納稅繳費流程、精簡申報資料、擴大“非接觸式”辦稅繳費服務范圍。
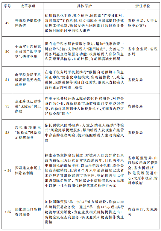
13.促進跨境貿易便利化。加快國際貿易“單一窗口”地方版建設,推動口岸和跨境貿易業務統一通過“單一窗口”辦理,實現通關和物流操作快速銜接。推進鐵路、公路、航空等運輸環節信息對接共享,提升多式聯運水平,實現運力信息可查、貨物全程實時追蹤。優化海關查驗作業模式,完善企業申報容錯機制,繼續實施兩段準入監管模式,推廣第三方檢驗結果采信應用。
14.提升涉外審批服務水平。開設“山西省外商投資指南”專欄,向外籍人員及時精準提供我省投資、工作、生活指南等信息,方便其及時準確了解我省的引資優勢、產業平臺、投資促進政策等關鍵內容,不斷提升我省國際知名度和國際傳播能力。整合梳理各市、各部門涉外審批服務事項,為外資企業在晉設立和發展、外國人和港澳臺居民及華僑來晉創業投資、就業發展,提供辦事指南、涉外政策查詢、便民服務等指引服務。
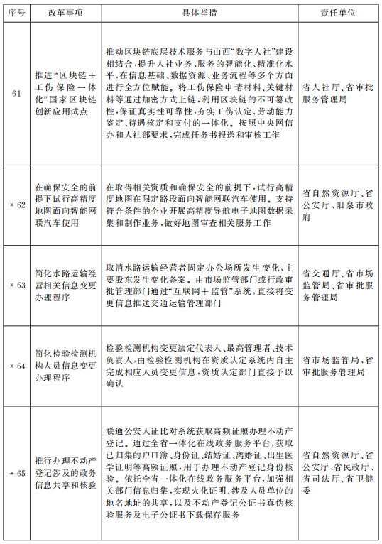
15.探索“區塊鏈+政務服務”應用。推進“區塊鏈+職業技能培訓”“區塊鏈+工傷保險一體化”國家區塊鏈創新應用試點,探索區塊鏈技術在政務服務、交通物流、會計、統計等領域的應用。
(三)著力打造誠實守信的信用環境
16.建立信用分級分類監管制度。在市場監管、稅務、工程建設、政府采購、生態環境、礦產資源、能源、安全等重點領域率先開展信用等級評價。完善守信激勵和失信懲戒制度,推進跨地區信用標準互認、信用信息共享和聯動獎懲。
17.加快構建新型綜合監管機制。健全完善以信用監管為基礎、“雙隨機、一公開”監管為基本手段、“互聯網+監管”為主要應用的新型綜合監管機制。依托省“互聯網+監管”系統,建立跨地區、跨部門、跨層級聯動響應和協同監管機制,實現“一處發起、全網協同”。推進職業技能培訓、房屋建筑類建設項目綜合監管“一件事改革”,建立交通運輸新業態協同監管機制,實現企業群眾“有求必應”、政府部門“無事不擾”。
18.探索更具彈性的包容審慎監管。推行柔性執法,依法編制從輕處罰事項清單、減輕處罰事項清單和首次輕微違法免予處罰事項清單。探索開展“沙盒監管”、觸發式監管等包容審慎監管試點。在市場監管、文化執法、勞動監察、生態環境等領域實施以信用報告代替企業辦理無違法違規證明。
19.強化重點領域全鏈條監管機制。省級監管部門探索建立重點監管清單制度,明確重點監管事項、程序、方法等。對直接涉及公共安全和人民群眾生命健康的重點領域,實行全主體、全品種、全鏈條的嚴格監管,守住質量和安全底線。加強互聯網醫療執業行為評審評價,強化醫師執業行為監管。
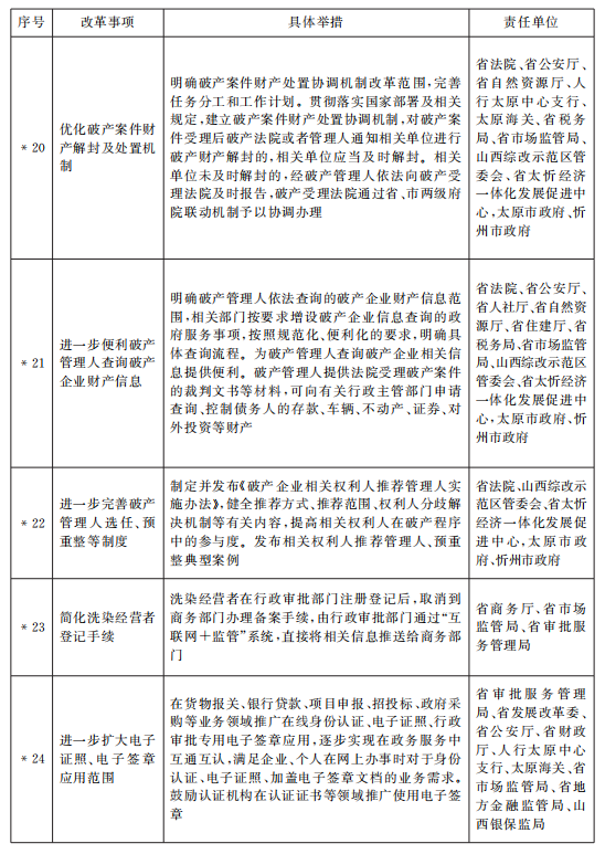
20.探索企業重整期間信用修復機制。建立健全信用評價與修復工作規范,加強市場監管、稅務、銀行、保險、證券等部門信息共享交互,為符合條件的破產重整企業開展信用修復,及時調整信用限制和懲戒措施。
21.健全完善政府守信踐諾機制。建立健全“政府承諾+社會監督+失信問責”制度,持續開展政務失信專項治理,全面清理“新官不理舊賬”問題。2022年底前,制定出臺推動“新官理舊賬”盡快落地的配套辦法。建立健全政府清欠工作機制,做好防范和化解拖欠中小企業賬款工作。建立政務誠信評價機制,定期對各級各部門開展政務誠信評價,主動維護政府誠信。建立健全政務誠信訴訟執行協調機制。
(四)著力打造開放開明的人文環境
22.打造政策全生命周期服務鏈。強化涉企政策從研究制定、執行落實到廢止退出全過程管理,嚴格落實市場主體參與政策制定制度。建設全省統一的涉企政策云平臺,整合優化應用場景,推動“企業找政策”向“政策找企業”轉變。推行認定類、指標達成類等政策“頂格優惠”“免申即享”。支持太原市建立“惠企政策信息平臺”,研究建立政策兌現信息化服務平臺體系,開發應用政策查找、政策匹配、政策推送、政策解讀等功能,解決相關政策“找不到、看不懂”等痛點。
23.打造企業全生命周期服務鏈。聚焦企業注冊登記和生產經營過程中用工、融資、稅費、招標采購、知識產權、法律等服務,以及注銷或者破產等全生命周期事項,分類梳理編制服務事項清單,整合推出一批“企業全生命周期”服務標準套餐。
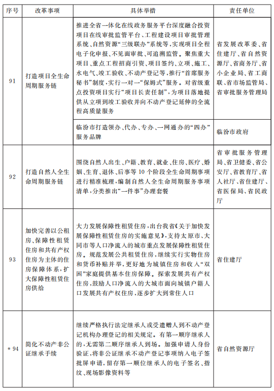
24.打造項目全生命周期服務鏈。推進全省一體化在線政務服務平臺深度融合投資項目在線審批監管平臺、工程建設項目審批管理系統、自然資源“三級聯辦”系統等,實現項目全程電子化申報、不見面審批、可追溯監管。推行重大項目、重點工程“首席服務秘書”制度,實行省級重點投資項目“項目長責任制”。
25.打造自然人全生命周期服務鏈。圍繞自然人出生、戶籍、教育、就業、住房、醫療、婚姻、生育、退休、后事等10個階段全生命周期事項進行精準梳理,編制自然人全生命周期服務事項清單,分類推出“一件事”辦理套餐。
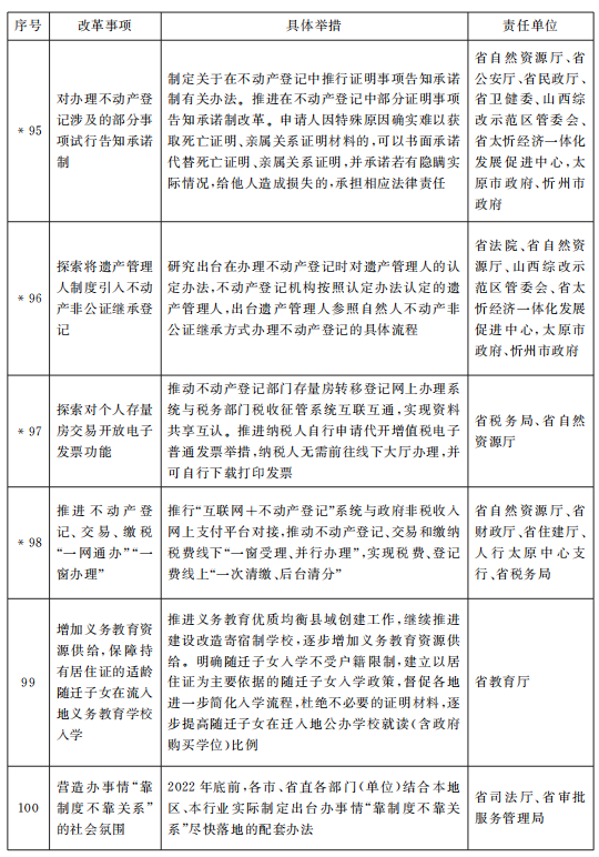
26.打造基本公共服務普惠共享鏈。加快完善以公租房、保障性租賃住房和共有產權住房為主體的住房保障體系,擴大保障性租賃住房供給。持續開展不動產登記“清零”行動,推進不動產登記、交易、繳稅“一網通辦”“一窗辦理”。完善動產和權利擔保統一登記制度。增加義務教育資源供給,保障持有居住證的適齡隨遷子女在流入地義務教育學校入學。構建多層次的醫療保險制度,解決好就醫難、報銷難問題。逐步實現電子病歷、檢驗檢查結果、診療信息等在全省不同醫院互通共享,推動電子健康檔案、報告結果等信息對個人開放查詢。支持公共體育場館免費或低收費開放,打造城市社區“10分鐘健身圈”。
(五)著力打造優質完善的要素保障環境
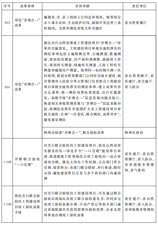
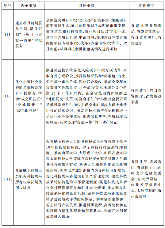
27.深化“承諾制+標準地+全代辦”改革。2022年底前,制定出臺推動“承諾制+標準地+全代辦”改革盡快落地的配套辦法。堅持政府定標準、企業作承諾、過程強監管、信用有獎懲,進一步拓展延伸企業投資項目承諾制范圍。落實《山西省“標準地”改革工作指引》,省級及以上開發區出讓“標準地”宗數占本開發區工業用地比重不低于80%,探索推進生產性服務業“標準地”改革。深化“多規合一”、“多測合一”、聯合驗收改革,推進涉審中介服務事項改革,建立項目前期服務機制,量身訂制“一項目一方案一清單”審批服務。制定出臺優化小型社會投資簡易低風險項目審批服務制度,推動“成交即發證”“交地即開工”“竣工即登記”。
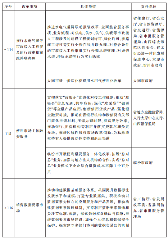
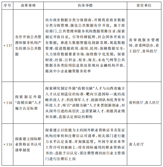
28.建立以市場為導向的創新要素配置體系。健全創新激勵保障機制,構建充分體現知識、技術等創新要素價值的收益分配機制。大力支持在晉科研院所開展職務科技成果權屬混合所有制改革。發揮市場對技術研發方向、路線選擇和創新資源配置的導向作用,推動市場主體間聯合創新、創造、創業,改進科技項目組織管理方式。探索制定我省外籍“高精尖缺”人才認定標準,探索建立國際職業資格證書認可清單制度。
29.優化市政公用設施接入服務。推進水電氣暖網聯動報裝改革,全面整合服務事項、業務流程,統一入駐政務大廳專窗和“三晉通”App專欄。對接入工程涉及的建設工程規劃許可、綠化許可、涉路施工許可等實行全程在線并聯辦理,對符合條件的實行告知承諾管理,對虛假承諾、違反承諾等行為實行懲戒。
30.便利市場主體融資服務。持續推進“政銀企”常態化對接,創新信貸產品,深化“政采貸”“銀稅貸”等應用。探索財政、社保、公積金、稅務、海關、水電氣網等公共數據及各類信用信息依法向金融機構開放。推動在晉銀行機構和涉信貸有關部門簡化申請材料、壓縮辦理時限、提高服務效率。推進區域性股權市場改革創新,為私募股權持有人提供流動性支持和退出渠道。
四、組織保障
(一)加強組織領導
完善各級各部門主要負責人親自抓、分管負責人具體抓、一級抓一級、層層抓落實的工作機制。各市和省有關單位要細化實施方案,形成工作有力度、成果可預期、市場有感受的任務清單,并報省優化營商環境促進市場主體倍增工作專班備案。
(二)強化信息支撐
深入推進數字政府建設,加快政府治理數字化轉型,充分發揮大數據對政府管理、服務、運行的深度賦能作用。依托全國一體化政務服務平臺,擴大與國家部委、京津冀、蒙豫陜及其他省(區、市)系統互聯、數據共享范圍,推動實現電子證照、政務數據更多地域授權、場景授權。深化省政務信息資源數據共享交換平臺建設,提升數據匯聚、治理、共享、開放和開發利用能力,為優化營商環境提供堅實信息保障和數據支撐。
(三)強化宣傳培訓
將營商環境宣傳推介納入全省宣傳工作重點,根據相關部門提供的權威信息,大力開展涉企政策宣傳解讀,多渠道、多形式、多層次、常態化組織優化營商環境宣傳報道。運用“網、微、屏、端”等新媒體,講好山西改革故事,宣傳山西典型經驗,提升山西營商環境建設品牌知名度。在各級政府及政府部門門戶網站開設“三無”“三可”營商環境建設專欄,錄制專題宣傳片,展播“政策天天講”微視頻,舉辦“營商環境大講堂”,開展集中政策培訓和常態化業務培訓,組織進機關、進企業、進學校、進社區、進鄉村、進網絡宣傳活動。
(四)強化督導考評
加強對營商環境創新提升行動的督促指導,重大改革、重點工作納入“13710”信息化督辦系統,實施清單式、項目化全程跟蹤督辦。建立典型案例通報機制,既抓正面宣傳,又抓負面曝光。創新考核評估方式,突出市場主體感受度和政策落實,運用國家營商環境評價18項指標體系,結合山西實際制定考評方案,對11個市和山西轉型綜改示范區、太忻一體化經濟區開展年度考評。強化考評結果應用,對工作成績突出、成效顯著的單位和個人予以通報表揚,對推進落實不力、進度滯后的進行約談,對嚴重損害營商環境的,依紀依法向有關部門移交問題線索。
附件:山西省營商環境創新提升改革事項清單
附件
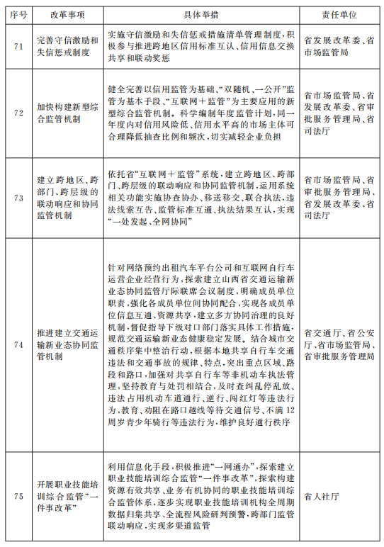
山西省營商環境創新提升改革事項清單
(共119條改革事項,標*的為貫徹落實國家有關任務的具體舉措)



























山西省人民政府辦公廳 2022年7月19日印發
附件:
掃一掃在手機上查看當前頁面

三晉通
大同政務
晉公網安備14020002000138號